湖南环境生物职业技术学院
211 |
985 |
双一流 |
综合
湖南省
高职(专科)
省重点
公办
树木、树人、济世、济民
0734-8591999,8594111
http://www.hnebp.edu.cn/
更多 >
图片
院校首页
历年分数
历年分数
历年分数
普通类
艺术类
体育类
招生计划
院校计划
投档规则(艺术)
投档规则(体育)
招生政策
招生简章
招生资讯
探校攻略
探校攻略
探校攻略
探校攻略
探校攻略
探校攻略
院校首页
> 招生简章
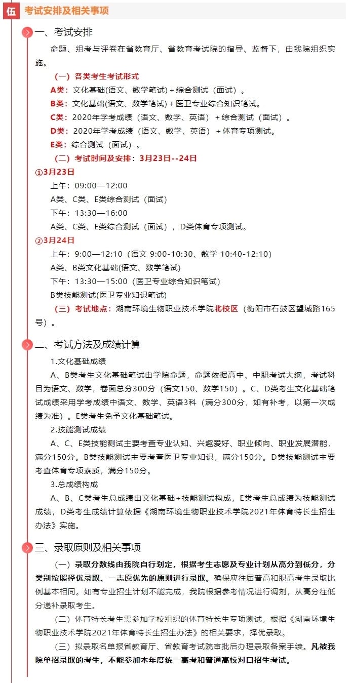
湖南环境生物职业技术学院2021年单招简章
2022-06-22 05:43:11 分享至:
招生简章
招生资讯
湖南环境生物职业技术学院2021年单招简章
2022-06-22 05:43:11